经济强市,都在建大学。
日前," 中国中医科学院大学 " 公示,办学地点为江苏苏州,标志着 " 最强地级市 " 迎来首所 " 国 " 字号大学。
不只是苏州,深圳、青岛、东莞、佛山、无锡等非省会经济强市,无不在积极建大学。
深圳理工大学、深圳海洋大学先后成立;位于东莞的大湾区大学、宁波东方理工大学正式获批;青岛迎来全国首所以 " 康复 " 命名的康复大学 ……
拼命建大学,为的是什么?
" 国 " 字号大学,有多重要?
" 中国中医科学院大学 ",以 " 中国 " 为前缀,与已成立的中国科学院大学、中国社科院大学一道,成为 " 国 " 字号大学的领跑者。

前两年,多城竞逐 " 中国工程院大学 " 的传闻不胫而走,虽然最后辟谣 " 暂无计划 ",但也凸显 " 国 " 字号大学的吸引力。
在我国,以 " 中国 " 冠名的高校不在少数,但基本集中于北京,且多数都有较长历史,属于历史遗留产物。
近年来新设立的高校,不仅很少以 " 中国 " 来冠名,甚至连 " 华东 "、" 华中 " 也微乎其微。
根据教育部规定,高校命名,原则上不得冠以 " 中华 "" 中国 "" 国家 "" 国际 " 等代表中国及世界的惯用字样,也不得冠以 " 华北 "" 华东 "" 东北 "" 西南 " 等大区及大区变体字样。

最新设立的几所新型研究型大学,除 " 大湾区大学 " 相对特殊,宁波东方理工大学、福建福耀科技大学都以所在地命名。
其他新建高校,无论是录取分高企的深圳理工大学,还是更名成功的合肥大学、河南医药大学等,均以地名为准。
苏州能拿下为数不多的 " 国 " 字号大学,含金量不低。
经济强市,都在建大学。
经济强而教育弱,几乎是所有新晋经济强市的 " 通病 "。
深圳、苏州如此,佛山、东莞、无锡、泉州更是如此。
但财政上的 " 不差钱 ",经济上的竞争力,产业上的吸引力,让经济强市有了建大学的资本和底气。
深圳无疑是领跑者。
过去 10 多年来,深圳几乎以每年 1 所的速度,上演高校逆袭的奇迹。
目前,深圳高校从 8 所增加到 17 所,南方科技大学、深圳大学跻身全球 500 强高校,哈工大(深圳)、中山大学(深圳)、香港中文大学(深圳)录取分后来居上。

这些大学,不仅扭转了深圳的高教短板,而且还成了院士等高层次人才的蓄水池。
2025" 两院 " 院士增选,深圳罕见拿到 4 席,除来自比亚迪的民企院士外,其他均来自新建高校,包括南方科技大学、哈工深、香港中文大学(深圳)。

对于深圳来说,建大学仍在路上,一流大学多多益善。
最强地级市,跑在最前面。
作为最强地级市,苏州一缺机场,二缺大学。
建机场无能为力," 环苏州机场群 " 几成定局,但建大学却能拼尽全力。
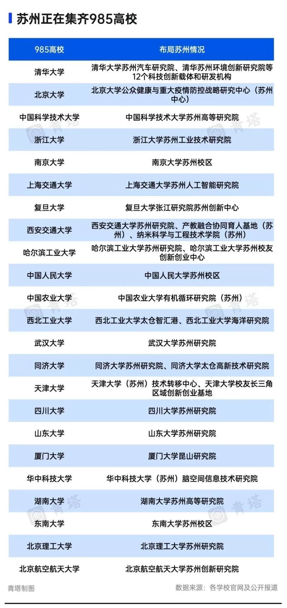
前些年,在 " 名校跨省建分校 " 被叫停之前,苏州已率先引进 20 多所 985 高校的分校或研究院,抢得先机。
以 2003 年中科大苏州研究院为起点,苏州已聚齐清华、西安交大、浙大、上海交大、复旦大学、哈工大学等 985 高校的研究院。

当然,这些研究院多数属于研究机构,服务于产业创新,并非传统意义上的大学,普遍缺乏本科教育。
为此,苏州推动部分研究院,转设为研究生院乃至形成苏州校区,以此获得完整办学资格,但因政策全面收紧,未能成行。
虽然 " 禁止重点高校跨省异地办学 " ,但省内高校建分校、中外合作办学、自建本土大学却不在受限之列。
作为教育大省,江苏双一流高校云集,也苏州等地打开建分校的大门。
南京大学苏州校区、东南大学无锡校区的先后落地,就是这一模式的产物。
不仅如此,苏州还在积极推动中外合作办学,先后创办西交利物浦大学和昆山杜克大学,壮大高校竞争力。

这还没完,由长三角国创中心联合苏州大学、萨里大学共同打造的 " 苏州萨里大学 " 正在路上,定位为 " 新型工科大学 "。
" 苏派本土高校成长、海内外大院大所聚集 ",这是苏州的目标,也是所有经济强市的共识。
经济大市,太需要好大学了。
中国的高校格局,受院系调整、行政资源配置、历史路径依赖影响,集中于大区中心和强省会。
双一流高校最多的 10 座城市,要么是京沪津这样的直辖市,要么是南京、广州、武汉、成都、西安这样的大区中心。

改革开放以来,我国诞生一批非省会经济强市,经济一路赶超,但教育、医疗等差距却非一时可以弥补。
虽然不断建大学,但经济强市与强省会之间仍有距离,仍需继续建大学。
深圳在校大学生只有 20 万人左右,不到省会广州的 1/8。
苏州,在校大学生 30.4 万人,不到省会南京的 1/3。
宁波 GDP 剑指前十,高校更少,在长三角 6 大中心城市中垫底。

更不用说,无锡、南通、佛山、东莞、泉州这样的普通地级市。
过去,虽然没有知名高校,但凭借强大的产业吸引力,经济强市成为 985 高校毕业生的追逐之地,聚天下英才而用之。
然而,随着人口大盘见顶,抢人大战愈发白热化,抢人留人之外,更需要自建高校,做大人才 " 蓄水池 "。
同时,新一轮科技革命和产业变革如火如荼,各大城市对高学历人才的需求有增无减。
最近,中国科学院、中国工程院公布 2025 年新增院士名单,80% 来自高校及科研机构,民企院士仅有 3 席。
因此,拼命建大学是创新时代的必然选择,所有城市概莫能外。
还木有评论哦,快来抢沙发吧~